
上海交通大学
饮水思源,爱国荣校
作为国内顶级学府,上海交通大学(Shanghai Jiao Tong University)创建于1896年,,截至2018年12月,学校有6个校区,占地面积300余万平方米;共有30个学院/直属系,31个研究院,13家附属医院,2个附属医学研究所,12个直属单位;全日制本科生16129人、研究生30217人,学位留学生2982人;专任教师3061名,其中教授982名,两院院士45名;本科专业67个,一级学科硕士点57个,专业学位硕士点23个,一级学科博士点42个,专业学位博士点3个。
上海交通大学强势专业介绍

上海交通大学是工学第三名,机械、电气、航海类实力强大。合并了农学院、上海第二医科大学,成为与浙江大学在工科相抗衡的强大对手。
王牌专业:土建类、机械类、电气信息类。
土木工程
土木工程作为交通大学建校之初就设立的专业,在交大百年校史上可谓辉煌,早在1907年学校就设立了铁道科,成为我国历史上最早设立土木工程专业的院校之一。交大土木工程学科人才辈出,校友包括茅以升、张光斗、孙均、刘建航院士等著名学者。1952年院系调整并入同济大学,1985年恢复。交大在土木工程上虽然不是特别突出,全国十多名的排名,又是在上海滩被同济这个大牌子压着,地位不佳。但是交大的土木工程系虽小,在人才培养和科研上却秉承了上海交大一贯严谨的作风,导师和学生关系融洽,凝聚力强。

上海交通大学土木工程被评上双一流,虽然浙大很不服气,但是这的确反映了国家的一种态度,那就是要在政策上倾斜扶持交通大学土木工程。这也恰恰给我们提供了一个机遇,与交大土木工程共成长。交大的岩土工程,在同行中也是口碑颇佳,论文发表多,实验设备也算比较完善。
材料科学与工程
上海交通大学是中国最早建立材料科学与工程学科的高校单位之一,上海交通大学材料科学与工程一级学科为是国内首批国家重点学科,为交大特色级王牌优势学科。师资力量雄厚,有中国科学院院士1人,中国工程院院士4人。材料学院在2016年QS世界排名中名列世界第31名,国内排第2位,仅次于清华大学。学院发表论文数全球排名第10名,论文被引次数全球排名第27名。

材料学科连续多年入围ESI世界前千分之一学科。学院学术研究成果及多项关键技术成果成功应用于航空、航天、汽车、通讯设备、新能源、船舶海洋及核电等重大工程装备,解决了诸多国家重要领域的关键性问题 。吸引了众多国内外优秀学生。目标定位:世界一流学科,世界一流学院。
电子信息
上海交通大学电子信息与电气工程学院的前身是解放前的电机工程系。50年代根据学科发展需要分为电工与计算机科学系(三系)和电子工程系(四系)。1985年,三系和四系合并,成立了上海交通大学电子电工学院。下设电机工程系、自动控制系、计算机系和电子工程系以及图像处理与模式识别研究所、光纤技术研究所、大规模集成电路研究所;1989年更名为上海交通大学电子信息学院。1987年,通过与国家水利电力部联合办学,以其中的电机工程系为主体成立了电力学院,电子电工学院遂更名为电子信息学院,并将精密仪器系(八系)并入。

上海交通大学2019年考情分析
报考难度主要是参考招生人数、报录比、分数线,下面我们分学院整理分析一下:
招生人数与报录比:


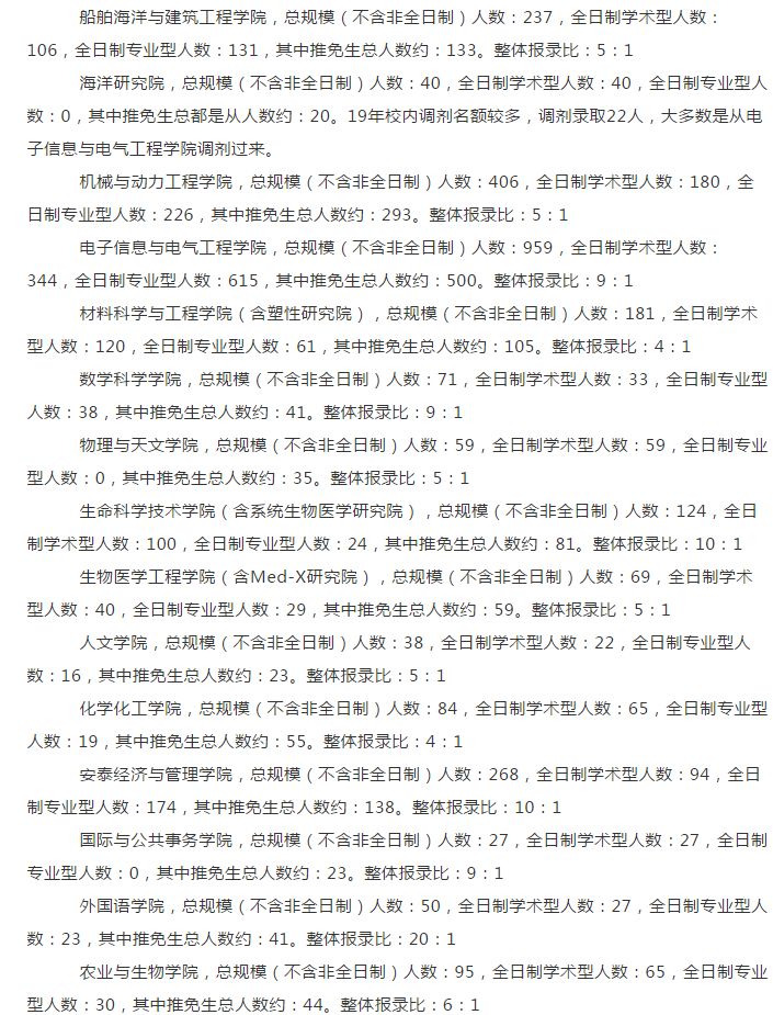
2019年上海交通大学各专业报录比:


分数线
2019年考研国家线较2018年有了普遍上涨趋势,上海交大属于34所自主划线院校,分数线更是比国家线会高出一些,下面先来比较一下。
2019年考研国家线:


2019上海交大考研分数线:


需要注意的是,我们常说的学校分数线只是进入复试的基本要求,什么意思呢?也就是说只有当你考到的分数同时满足总分、单科的分数要求后,还需要经过专业内分数排名,才能确定是否能进入复试。各学院的分数线小伙伴们可以通过研招网官网发布的各学院研究生招生复试办法里找到。
总结:从招生人数、报录比、分数线我们可以看出,比较热门的学院:电院,生科院,安泰院,设计院等几个学院竞争异常激烈。小伙伴们选择专业的时候,一定要查这个专业的实际录取人数,和报录比。
2020年上海交通大学硕士研究生
招生人数计划表

点击文章底部【阅读原文】,即可跳转上海交通大学研究生院官网
往期精彩
【院校分析】
【湖南地区】:湖南大学‖中南大学‖国防科技大学‖湖南师范大学‖长沙理工大学‖中共湖南省党校‖湖南工业大学‖湖南科技大学‖湖南农业大学‖中南林业科技大学‖南华大学‖湖南中医药大学
【其他地区】:中国人民大学‖北京师范大学‖北京大学‖天津大学‖南开大学‖中国地质大学(武汉)‖华中科技大学‖暨南大学‖中山大学‖复旦大学‖浙江大学‖南京大学‖厦门大学‖上海大学‖同济大学‖四川大学‖重庆大学‖深圳大学‖华南理工大学
官方新浪微博
@湖南文都考研教育 ‖ @湖南文都考研辅导
官方微信
湖南文都考研 ‖ 湖南文都考研辅导



点“在看”给我一朵小黄花