
10月初
无锡教育局发布中考改革方案
考试由6门变8门
同时根据
2017年8月公布的初中学生艺术素质测评工作方案无锡市2020年起实施艺术素质测评下面我们具体了解

中考艺术素质测评
根据方案
艺术素质测评由
艺术素质过程评价(平时成绩)和艺术学科素养考核(统测成绩)
两部分组成
按音乐、美术两个学科分科进行
01
艺术过程评价
艺术素质过程评价以学年为时间段学对生分阶段实施考核。这部分工作从学生进入初中就开始实施了。艺术素质过程评价从2017年秋季新学期入学的初一学生开始实施。
艺术素质过程评价按音乐、美术学科3年平均成绩分科计分,满分各为100分(超过100分以100分计算)。两科成绩相加取平均值即为艺术素质过程评价成绩。
加分依据——学生初中阶段参加各级教育行政部门组织的艺术活动可作为学生艺术特长加分依据,艺术特长加分分别在音乐、美术学科3年平均成绩的基础上进行,按照国家、省、市、县(市、区)教育行政部门及本校组织的艺术节、艺术展演、艺术活动及比赛分别加5分、4分、3分、2分、1分,学校加分项目只计1次,其他级别不同项目加分可累计,加分不得超过10分,同一项目以最高等级为准,不得累计加分。
社会艺术考级、非教育行政部门主办的艺术活动的证书、证明、获奖名次不能作为艺术特长测试及加分的依据。
02
艺术学科素养考核
艺术学科素养考核从2020年开始实施,考核时间安排在每年3月进行,具体报名、考核时间、办法由市考试院负责落实安排。
也就是说,今年初三的学生将于明年(2020年)三月份参加全市第一届艺术学科素养考核。
艺术学科素养考核采用机考的形式进行,考核时间为45分钟,满分为100分,其中音乐、美术两科满分各为50分。

艺术测评成绩如何组成?艺术素质测评成绩
=
艺术素质过程评价(平时成绩60%)
+
艺术学科素养考核(统测成绩40%)
《方案》中明确,艺术素质测评由艺术素质过程评价(平时成绩占60%)和艺术素养考核(统测成绩,占40%)两部分组成,按音乐和美术两个学科分科进行。

艺术素质过程评价成绩
=
1/2×
(音乐3年平均成绩+美术3年平均成绩)
艺术素质过程评价按照音乐、美术学科3年平均成绩分科积分,满分为100分(超过100分按100分计算),两科成绩相加取平均值即为艺术过程评价成绩。
该评价由学校组织实施,市教科院进行监督和指导,兼顾基础学习、特长展示和体验经历。比如,学生参与社区文化艺术活动等也计入学习档案,参加各级教育行政主管部门组织的艺术活动可以作为学生艺术加分的依据。
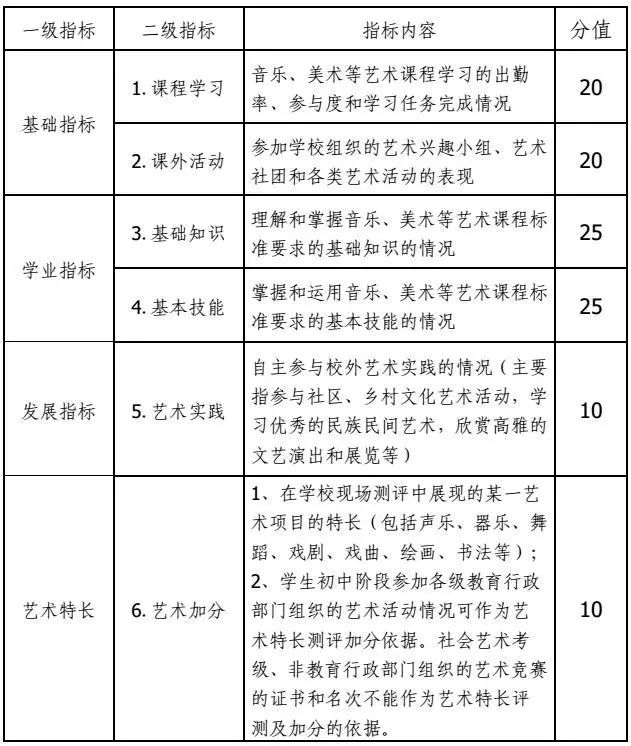
艺术素质过程评价指标体系

艺术学科素养考核成绩
=
美术(满分50分)
+
音乐(满分50分)
1、艺术学科素养考核明确由市教科院负责组织命题,市考试院负责组织考务工作。2、考试时间:九年级下学期(初三下学期)
3、考核范围:初中阶段先行苏少版国标本七至九年级音乐、美术教材的教学内容、本地地方优秀艺术文化内容。4、考试形式:机考,题目为选择、判断、是非等。5、考试时间:45分钟6、考核分数占比:总分100分=音乐50分+美术50分

测评成绩与运用
01
测评成绩以总分换等级
初中学生艺术素质测评成绩按艺术素质过程评价成绩的60%、艺术学科素养考核成绩的40%,两者相加计算总分,再以总分折算成A、B、C三个相应等级。85分以上(含85分)为A等级,60-84分为B等级,60分以下为C等级。
02
B等级以下将无缘四星学校
艺术素质测评成绩达B等及以上,有资格报考四星级普通高中和四星级职业学校。测评成绩为C等,经补考合格后可报考四星级以下普通高中和四星级以下职业学校。
03
B等级以下将不可毕业
艺术素质测评成绩达B等及以上方可认定艺术学科毕业成绩合格,准予毕业,C等为不合格。艺术学科素养考核可申请补考一次,补考由学校组织。补考后艺术素质测评成绩达60分及以上为合格,予以毕业。
艺术中考病残生的处理办法
在学校就读的残障考生,可申请免考。
申请免考的考生须凭市残联颁发的残疾人证明,填写《无锡市初中学生艺术素质测评免考申请表》,家长签署意见,学校初审盖章,经市(县)、区教育行政部门审核,市艺术素质测评领导小组批准,即可免考。免考考生成绩按B等级计入该生中考成绩(单科免考按单科总分的70%计算)。

首次面临“艺术中考”
都要提前做好准备!
该如何应对
这加入音乐美术的中考?
是时候
让你的孩子开始接触艺术学科~
来源:无锡教育、家长帮无锡站
无锡好老师
微信号:jzyd567
无锡好老师,欢迎关注!

(长按二维码关注)