
新人们看过来
这些福利你们都知道吗
婚前、孕前优生检查全免费
快来看看有哪些吧

25日,成都市卫健委官微公布成都市14项婚前健康检查、19项孕前优生健康检查全免费定点机构和检查项目

婚前医学检查主要针对以下疾病

成都市妇女儿童中心医院妇女保健部主任刘莉主任医师介绍,根据《中华人民共和国母婴保健法》(1995年6月1日起施行)和国家卫生部2002年颁布的《婚前保健工作规范》,婚前医学检查主要针对以下疾病:
1
严重遗传性疾病:由于遗传因素先天形成,患者全部或部分丧失自主生活能力,子代再现风险高,医学上认为不宜生育的疾病。 2
指定传染病:《中华人民共和国传染病防治法》中规定的艾滋病、淋病、梅毒以及医学上认为影响结婚和生育的其他传染病。 3
有关精神病:精神分裂症、躁狂抑郁型精神病以及其他重型精神病。 4
其他与婚育有关的疾病,如重要脏器疾病和生殖系统疾病等。
如果在婚前医学检查中发现上述疾病,医学意见并不全都是“建议不宜结婚”。

根据《婚前保健工作规范》的规定,婚前医学检查单位应向接受婚前医学检查的当事人出具《婚前医学检查证明》,并在“医学意见”栏内注明: ▲注明“建议不宜结婚”的:双方为直系血亲、三代以内旁系血亲关系,以及医学上认为不宜结婚的疾病,如发现一方或双方患有重度、极重度智力低下,不具有婚姻意识能力;重型精神病,在病情发作期有攻击危害行为的,注明“建议不宜结婚”。 ▲注明“建议不宜生育”的:发现医学上认为不宜生育的严重遗传性疾病或其他重要脏器疾病,以及医学上认为不宜生育的疾病的,注明“建议不宜生育”。
▲注明“建议暂缓结婚”的:发现指定传染病在传染期内、有关精神病在发病期内或其他医学上认为应暂缓结婚的疾病时,注明“建议暂缓结婚”; ▲对于婚检发现的可能会终生传染的不在发病期的传染病患者或病原体携带者,在出具婚前检查医学意见时,应向受检者说明情况,提出预防、治疗及采取其他医学措施的意见。若受检者坚持结婚,应充分尊重受检双方的意愿,注明“建议采取医学措施,尊重受检者意愿”。
▲未发现以上情况,为婚检时法定允许结婚的情形,注明“未发现医学上不宜结婚的情形”。在出具任何一种医学意见时,婚检医师应当向当事人说明情况,并进行指导。

如果婚后发现伴侣有隐瞒
不适宜结婚或生育的病史
怎么办?


刘莉表示,如果是婚后发现伴侣隐瞒病史,在医学之外还涉及复杂的法律程序,一方想要依法申请离婚或撤销婚姻的话,也需要通过医学鉴定机构出具相应的鉴定结果。

因此,对婚姻双方和下一代最好、最负责的做法就是婚前与伴侣主动完成婚前医学检查怀孕前完成孕前优生健康检查在成都,这两个检查都是免费向新婚夫妇提供的

婚检有哪些好处呢?

婚检好处
婚检、孕前优生健康检查也是对出生缺陷的一级预防措施,通过婚前全面的体检,可以发现一些影响婚育的异常情况和疾病,从而达到早期诊断、早期治疗的目的。 同时接受婚检的双方可以根据检查结果、医学指导和婚检建议,理性地决定婚姻和生育时间,从源头上控制疾病的传播,减少或避免出生缺陷的发生,保障双方的身体健康,提高出生人口素质。如一些疾病就可以通过先期治疗、暂缓生育等措施兼顾家庭的安全与双方的感情。

免费婚检对象有哪些?

男女双方或一方户籍在成都市,并拟在市内登记结婚的婚姻登记双方当事人。
(点击图片可放大)

自愿免费婚前医学检查项目

(图据四川在线)

免费孕前优生健康检查基本服务内容

(图据四川在线)

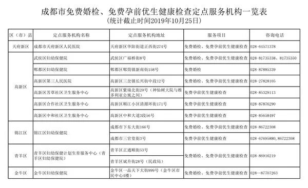
成都市免费婚检、
免费孕前优生健康检查
机构信息一览表

(图据四川在线)

知道多一点

据新华社消息,10月21日,民法典婚姻家庭编草案(以下简称“草案”)提请十三届全国人大常委会第十四次会议三审,对多个社会关注度较高的问题,草案分别作出了回应。

(图据新华网)
其中,对于社会关注度较高的“配偶婚前病史的知情权”这个问题,草案也首度明确:
婚前伴侣双方对重大疾病有告知义务,不如实告知的,另一方可申请撤销婚姻。

整理自 | 四川在线 新华网 | 侵删
▼往期精彩回顾▼四川仁寿一老师在教室被学生用砖头打伤住进ICU回顾2019成都马拉松,连钵钵鸡甜水面都来了成都新一轮行政区划调整开始了!部分方案出炉