
点击蓝字关注我们关于“中华孝道园”案最新进展来了:犯罪嫌疑人李锋、李玉华、沈小燕、徐海、鞠海成等五人被深圳市人民检察院审查起诉!

侦查机关认定:犯罪嫌疑人李锋、李玉华、沈小燕、徐海、鞠海成五人以“中华孝道园、报恩福地”项目为名公开宣传,通过注册的深圳国玺文化科技有限公司、深圳孝道园信息科技有限公司等关联公司进行运作,以高额回报为引诱,向社会不特定人员非法集资,用“以新还旧”的方式,向投资者支付回报,后在明知无法兑现本金及利息的情况下,不断推出新的集资方法,诱骗投资者继续投入资金,致使集资款不能返还。因本案被害人数众多,根据《中华人民共和国刑事诉讼法》的有关规定,经本院联系,仍有部分被害人无法送达,现采取公告方式告知本案被害人在审查起诉阶段享有的权利义务,详见《广东省深圳市人民检察院被害人诉讼权利义务告知书(审查起诉阶段)》。以上事项如有疑问,请与我院联系。联系人:汤助理联系电话:0755-82297328
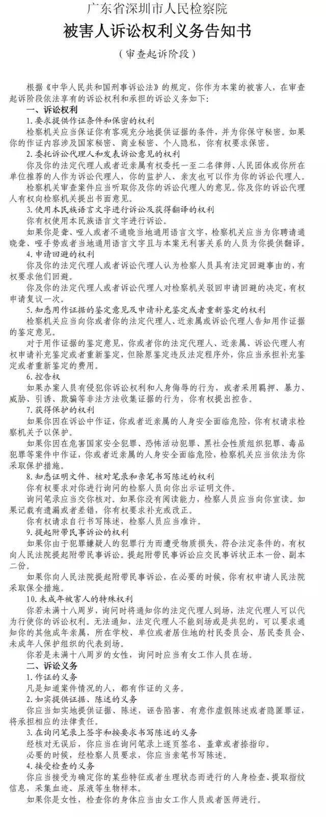
(▼点击可查看大图)

4月26日,罗湖公安发布一则消息《关于深圳市国玺文化科技有限公司涉嫌集资诈骗案的案情通报》,内容显示对“中华孝道园”5名犯罪嫌疑人依法刑拘,其他犯罪嫌疑人正在抓捕中。
深圳市公安局罗湖分局持续加大对涉嫌非法集资犯罪的打击力度,同时全力做好追赃挽损工作,保护人民群众合法权益。现将深圳国玺文化科技有限公司涉嫌集资诈骗案的侦查进展情况通报如下:
一、深圳国玺文化科技有限公司以“中华孝道园”投资项目进行宣传,并开设多家公司进行非法集资。警方已于2018年7月23日对深圳国玺文化科技有限公司以涉嫌集资诈骗罪立案侦查,将该公司涉案的五名犯罪嫌疑人依法刑事拘留,目前其中一名犯罪嫌疑人已被深圳市罗湖区人民检察院批准逮捕。其他犯罪嫌疑人正在抓捕中。
二、该案涉及全国范围内的公司及个人账号众多,警方已对涉案的100多个银行账号进行了查询、调取,并对其中18个涉案银行账号予以冻结,冻结资金共计324万元。目前警方正在对涉案资金作进一步甄别。(本文转自防骗大数据:FPData)

三、警方已聘请审计机构对涉案资金数额及去向进行审计。
四、警方敦促相关涉案嫌疑人尽快投案自首,积极配合公安机关调查取证,争取从轻处理。同时敦促向该公司借款的当事人、从该公司获取非法利益的当事人及时到罗湖公安分局经侦大队说明情况,归还借款、返还不当得利。
五、该案涉及面广,且在全国多地设立了分公司、办公地点,根据公安部“三统两分”规定,为了方便报案,投资人可在当地公安部门报案。
六、在深圳的投资者如仍未报案的,请及时携带相关案件材料到深圳市公安局罗湖分局经侦大队进行登记(地址:深圳市罗湖区湖贝路2000号)。
请投资人积极配合警方开展调查取证工作,通过合理合法途径反映情况和诉求。警方将依法办理案件,并依照法律程序适时公布案件进展。

据了解,中华孝道园许诺投资1万元,每天返利107元,半年为一期,到期后可以重复投资,第二期每天返利214元,以此类推,每一期利息持续翻倍,3年后1万元可以变成48万元。(本文转自防骗大数据:FPData)
不少老年人“小试一把”后,发现每日能进账107元,于是纷纷追加投资。通过口口相传,投资的人是越来越多。
然而,6个月后他们就发现钱不能按时到账了,他们每人领到了一张福位卡(“墓地所有权证”)。报单点的工作人员解释,公司虽然破产,但有这个证可以保证投资者权益不会受损。养老钱有可能打了水漂,这引起一些老年投资者的警觉。
深圳都市频道早已曝光过“中华孝道园项目”骗局,这个所谓的‘中华孝道园·报恩福地’公墓项目,指的是位于园洲镇义合村岗头岭的公墓园,实际上这个公墓园是公益性质的,是不允许在市场上买卖的,仅供本地居民使用。其虚假宣传的目的就在于通过高额返利吸引大批投资人投资,然后非法获利。
有律师就表示,根据相关法律规定,售卖所谓的“活人墓”,本身就是违规的行为。而个人想要买卖炒作墓穴,不仅难有作为,而且涉嫌违法违规。

2017年园洲镇政府委托律师及社会事务办工作人员到深圳市市场和质量监督管理局罗湖分局南湖分所报案,告知深圳国玺文化科技有限公司利用园洲镇公益性公墓园的相关批文材料在微信、网络上发布开发及售销信息,涉嫌发布虚假信息诈骗,要求立即查清事件并责成深圳国玺停止发布有关园洲镇公益性公墓园的信息,并向社会作出澄清。由此可见,中华孝道园项目实为骗局。(本文转自防骗大数据:FPData)
警方提醒:
要警惕高额回报的投资理财,对于不懂的投资项目,可以和家人多商量,必要时请教专业人士。公益性公墓是不允许买卖的,所以此案中的公墓投资项目明显存在诈骗风险;如果受骗,不要碍于面子不报警,这只会便宜了骗子,应该及时报警,便于警方侦查破案追回损失。
文章来源:综合深圳市人民检察院,罗湖公安,特此鸣谢!

往期精彩【大案】非法集资超50亿,盐商集团集资诈骗案在沪开庭审理
【追踪】P2P再遭"核打击",又有大省出手:山东将全部取缔,下一个会是谁?
【案件】在长沙集资诈骗,这个服刑中的“老板”又被加刑10年
【曝光】传销进场,疯狂发币,酒水链蒋东峰的生意经